0371-63250286
首页
关于我们
公司简介
企业文化
荣誉资质
企业责任
宇和风采
环境检测
水(含大气降水)和废水检测
环境空气和废气检测
土壤和水系沉积物检测
固体废物检测
噪声检测
振动检测
室内空气检测
生物检测
公示信息
新闻资讯
行业资讯
公司新闻
政策法规
宇和风采
资料下载
委托单下载
公司VI
招贤纳士
联系我们
新闻资讯
>
行业资讯
>
新闻资讯
行业资讯
公司新闻
政策法规
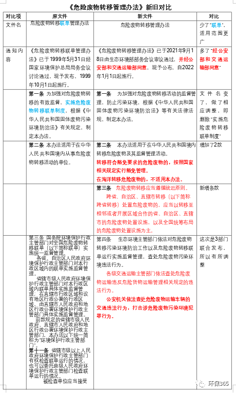
变化在哪?《危险废物转移管理办法》新旧对比
来源:创始人 发布时间:2021-12-10 17:30:41
变化在哪?《危险废物转移管理办法》新旧对比
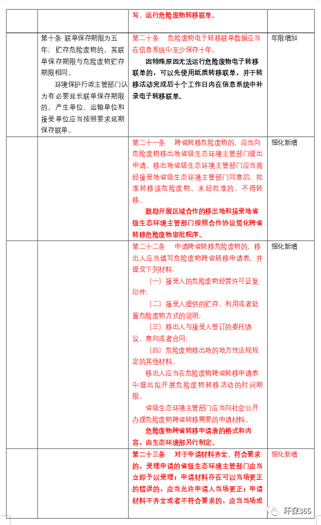
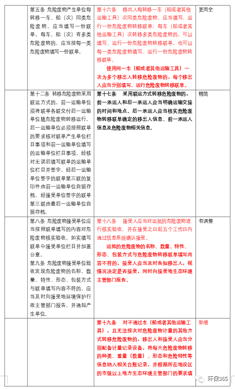
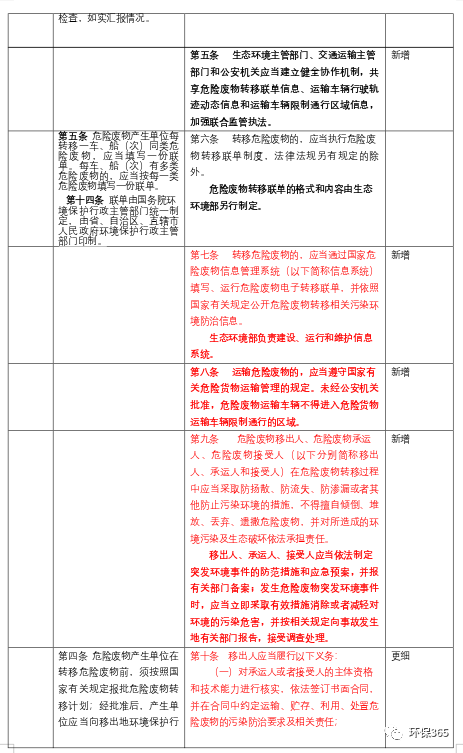
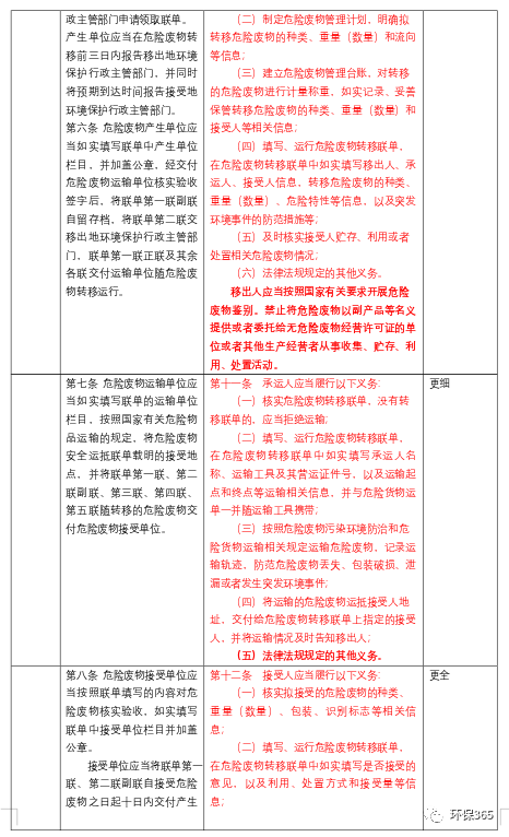
近日,生态环境部发布《危险废物转移管理办法》,自2022年1月1日起施行。此文就《危废转移联单管理办法》与《危废转移管理办法》各条文进行对比,详情如下:
编辑:环保365
Copyright © 2002-2023 河南宇和检测技术有限公司 版权所有 ICP备案号:
豫ICP备19044773号-1