0371-63250286

新准则下CMA和CNAS都要输出哪些运行记录?现场评审都要准备哪些材料?

来源:创始人  发布时间:2024-01-19 18:06:16

CMA和CNAS需要输出哪些运行记录?现场评审需要准备哪些材料?

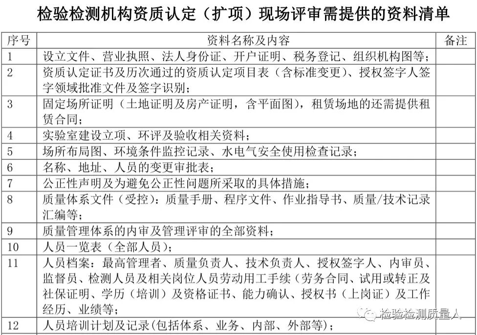
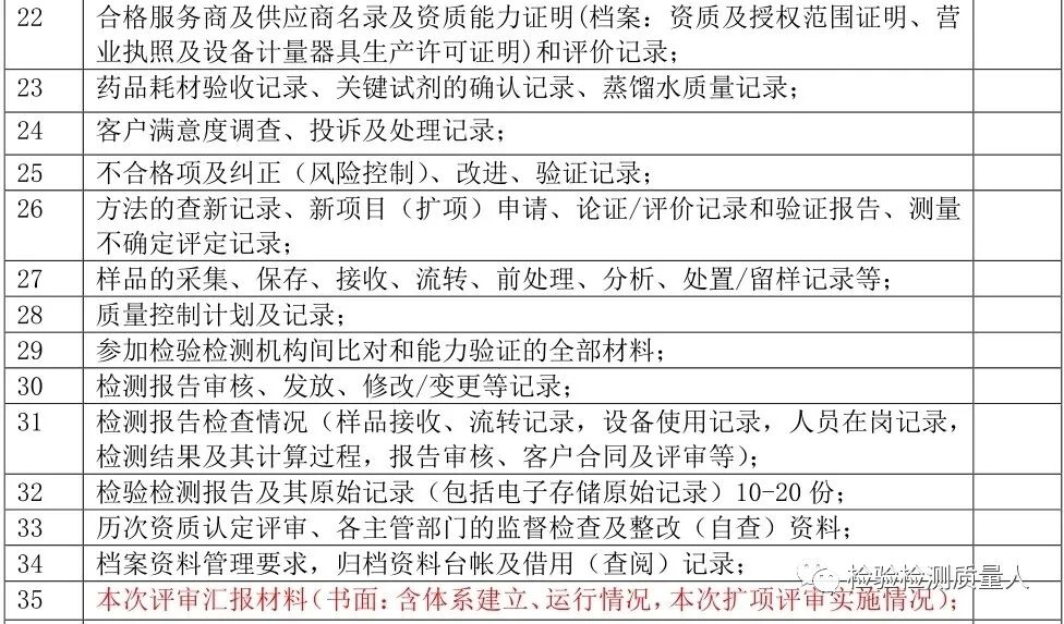
CMA扩项又需要准备哪些材料?

通过三张图表给大家进行展示。


图表一:运行记录清单



图片

图表二:现场评审所需材料清单



图片
图片
图片
图片

图表三:CMA扩项所需材料清单



图片
图片
图片

免责声明:文章内容转载,如有侵权,联系删除。