0371-63250286

检测方法的验证及确认

来源:创始人  发布时间:2024-08-28 16:47:17



实验室资质认定评审准则》条款中规定:“实验室应确认能否正确使用所选用的新方法。如果方法发生了变化,应重新进行确认。实验室应确保使用标准的最新有效版本。在条款中也有相应的规定。


实验室采用的检测方法包括样品的抽取、处理、运输、存储和制备等各个环节,确认时应当记录确认所获得的结果、使用确认的程序、确认对方法是否适合于预期的用途等,必要时还应包括不确定度和分析数据的统计学处理技术。


下面谈谈就方法发生了变更时或颁布新标准时,对方法如何进行确认:

1.在首次对外出具数据之前应确认(证实)标准方法已被正确的运用。

2.标准方法发生了变化应重新确认。

3.对标准方法定期清理或者查新,以确保最新有效版本。



一、检测方法的选择及使用要求


实验室资质认定(或认可)现场考核时确定的检测项目的依据是国家标准、行业标准和地方标准。所以说,当没有国际、国家、行业、地方规定的检验方法时,实验室应尽可能选择已经公布或由知名的技术组织或有关科技文献或杂志上公布的方法,但应经实验室技术主管确认。如是在实验室计量认证或认可批准业务范围内,因客户的特殊要求而发生的情况,其检验结果和报告上应有明确的说明。


另外需要使用非标准方法时,这些方法应征得委托方同意,并形成有效文件,使出具的报告为委托方和用户所接受。这是指必须在实验室计量认证或认可批准业务范围内使用,所谓有效文件是指甲乙双方对使用非标准方法检测达成协议,一般来说应有双方签字盖章,也可以在检测委托(协议)书上注明,实验室在检测报告中也必需加以说明。 


因此,在检测方法的选择上,优先使用国家标准,然后是行业标准、地方标准,非标准方法仅限于委托方同意才使用。


对于实验室完成的每一项或每一系列检验的结果,均应按照检验方法中的规定,准确、清晰、明确、客观地在检验证书或报告中表述,应采用法定计量单位。证书或报告中还应包括为说明检验结果所必需的各种信息采用方法所要求的全部信息。除上述明确的要求外,检测报告中必需有检测数据和结论。


所以说,检测方法选择的核心就是方法有效性,要特别注意的是:要使用最新有效版本的方法。



二、检测方法的验证及确认


当自己的实验室将标准方法引入到自身的检测工作时,则应对引入的标准方法进行验证,并正确有效地运用。


方法的确认应广泛全面,以满足预定用途或应用领域的需要。标准方法确认准则是:所用的设备、环境条件、人员技术等。以证明实验室能够正确使用该新标准实施检测过程。


标准方法的确认或是通过核查方式,并提供客观证据,以证实某一特定预期用途的特殊要求得到满足。用于确定某方法性能的技术宜是下列情况之一,或是其组合:


a.使用参考标准或标准物质(参考物质)进行校准;

b.与其他方法所得的结果进行比较;

c.实验室间比对;

d.对影响结果的因素作系统评审;

e.根据对方法的理论原理和实践经验的科学理解,对所得结果不确定度进行的评定。


实验室应按照制定的相关工作程序选择上述方法进行验证,确认将要使用的检测方法是否满足要求,在确认方法确实可行后,方可投入使用。


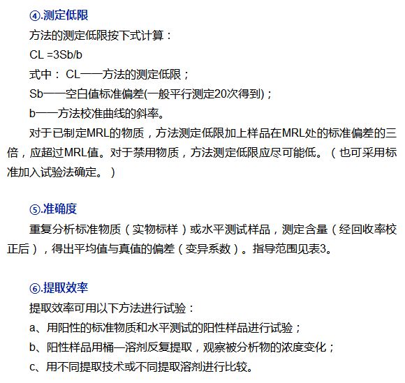
对于方法确认试验来说主要有:变更后的标准确认和新方法的确认。在确认时应该做方法的标准曲线、添加标准回收率试验、最低检出限试验和精密度试验等,并考虑方法的特异性和耐用性,如果需要时还应进行不确定度评估。应用实验数据真实地证明方法的适用性、准确性和灵敏性。


1
非标方法的确认


在《实验室资质认定评审准则》条款中规定:实验室自行制订的非标方法,经确认后,可以作为资质认定项目,但仅限特定委托方的检测。非标准方法是指未经相应标准化组织批准的检测/校准方法。


只有在尚无国家标准、行业标准、地方标准时,实验室方可自制非标检测方法,应经过确认:


a、从理论到实际对方法的理解;

b、使用标准物质或参考标准进行校准;

c、与不同方法所得的结果进行比较;

d、实验室间的比对试验;

e、结果不确定度评定。


必要时对方法确认过程得到的测量值是否满足顾客的技术要求进行评审,这些值可包括:测量结果的不确定度、检出限、方法的选择性、线性、重复性限、复现性限、抵抗外来影响的稳健性和抵抗来自样品的基体干扰的交互灵敏度,可根据具体方法确定。


当缺乏信息时,一些指标如:准确度、检出限、选择性、线性、重复性、复现性、稳健度和交互灵敏度等的范围和不确定度,可以用简化方式给出。经过验证和确认后形成文件,方可依据该方法检测(限在特定委托方的检测),并应征得客户同意。


实验室应使用适当的方法和程序进行所有检测工作及职责范围内的其他有关业务活动(包括样品的抽取、处置、传送和贮存、制备,测量不确定度的估算,检验数据的分析);这些方法和程序应与所要求的准确度有关检验的标准规范一致。


主要的目的要求是建立符合实际的检测流程图,通过流程图找出关键的要素。不同的检测对象应有不同的检测流程图。


2
变更后的标准确认

标准如果一旦变更,就要对照新旧标准的变化情况,对方法涉及的仪器设备、实验材料、环境条件的变化,以及技术人员的配备是否满足标准方法要求进行分析,将这些信息反馈给技术负责人,让技术负责人决策是否提供相关的资源来适应标准变更后的要求。当相关的资源配备后,实验室应通过做实验来验证能够正确运用变更后的标准方法。这个过程就是标准方法的确认。


标准变更的处置:


①. 对于只是标准的代号或年号变更,其检验方法、技术指标或参数没有变化的原已通过的认证项目,只需将标准名称和代号用文字说明统一汇总后,到许可部门办理标准变更手续,填写《计量认证检测标准变更备案审批表》,报实验室资质认定部门办理标准变更手续。


②. 对于不仅是“标准”年号发生变化,检验方法、技术指标或技术参数也随之提高,实验室必须配备新的相应仪器设备才能满足标准要求,或人员须经过培训才能操作仪器设备。属于检测性质发生变化,实验室应申请扩项(扩标准)评审,接受实验室资质认定部门组织的评审,经评审组现场确认后,由发证机关发放新的项目附表。


如果涉及标准方法换版时,应重新对检测方法进行验证及确认,验证及确认包括以下内容:


a、新旧标准的差异分析;

b、执行新标准所需人员的评价,必要时进行培训,经考核确认后授权上岗;

c、现有仪器设备适用性以及校准方法的评价,必要时补充相应仪器设备或重新校准;

d、环境条件的评审,必要时增添设施;

e、原始记录表格和报告格式的评审,必要时要进行修订。


对换版后的标准方法经上述各方面验证及确认后,条件均能满足要求,方可按照该标准方法实施投入检测使用。


3
新方法的确认

图片


图片图片


图片

转自:实验室经理人,如有侵权,联系删除。